- within Insurance, Criminal Law and Employment and HR topic(s)
- in United Kingdom
2026年1月5日,国家金融监督管理总局(“金监总局”)发布了《国家金融监督管理总局行政许可实施程序规定》(“《规定》”),自2026年3月1日起正式施行,原银保监会于2020年7月1日发布的《中国银保监会行政许可实施程序规定》(“旧规”)已同步废止。
本次修订作为适应金融监管体制改革、优化行政许可工作流程的重要举措,在延续旧规基本制度框架的基础上,结合现行监管架构及行政许可实践需要,进一步明确分级分类办理机制,完善从申请、受理、审查、决定到退出的程序管理,对行政许可实施程序进行了系统性的补充和完善。《规定》在行政许可的实施主体、审查流程、数字化办理以及法律责任等方面作出了多项调整,旨在进一步提升金监总局系统行政许可工作的规范性,压实金融机构主体责任,提升市场准入工作质效。笔者就本次修订的主要内容解读如下。
01.完善实施主体分级分类与合并审查机制
《规定》明确了行政许可实施主体的分类、分级办理机制,并细化派出机构授权实施、权限调整等规则,旨在构建更加层级分明、职责明确的行政许可监管体系。
同时,《规定》正式引入合并审查机制,对于同一行为可能涉及不同行政许可事项的情况,由相关事项办理所涉最高层级机构基于便民、高效原则统筹确定是否实施合并审查。 《规定》进一步明确,实施合并审查时,各相关监管机构应加强内部协作,不得要求申请人重复提交相同的申请材料,以减少重复申报、提升跨事项审批协同效率,并降低申请人的程序性负担。

02.强化申请文件真实性要求及主体责任
《规定》明确了申请文件的真实性要求,并压实申请人及行政许可事项涉及主体的相关责任。
相较于旧规主要规范申请材料提交、补正及审查程序事项,《规定》明确要求申请人应如实提交材料、反映真实完整情况,并对申请材料及相关说明、陈述的真实性、完整性、一致性负责。
同时,本次修订将相关责任范围由“申请人”进一步延伸至“行政许可事项涉及主体”。根据《规定》,“行政许可事项涉及主体”包括任职资格行政许可事项拟任人员,金融机构拟投资人或股东及其控股股东、实际控制人、关联方、一致行动人、最终受益人等主体,以及申请人行政许可事项的具体经办人员、审批人员等。由此,监管机关在行政许可审查中将更加强调穿透核查和实质判断,各类相关主体被明确纳入行政许可项下的责任约束范围。

03. 进一步推动数字化办理
本次修订顺应行政许可数字化办理趋势,对电子化申请及文书送达规则作出进一步完善。
根据《规定》,金监总局及其派出机构支持通过相关电子信息系统办理行政许可,并确认符合要求的电子申请材料、电子证照、电子印章、电子签名、电子档案与纸质材料具有同等的法律效力。在送达环节,《规定》明确电子交换为行政许可文书的默认送达方式,并将无法直接送达时通过金监总局外网网站等途径公告送达的期限由旧规的六十日缩短至三十日,提高行政许可程序的效率。
04.新增“退出程序”与“法律责任”专章
《规定》新增了“退出程序”与“法律责任”两个章节,进一步完善行政许可事项的全流程安排和责任承担。
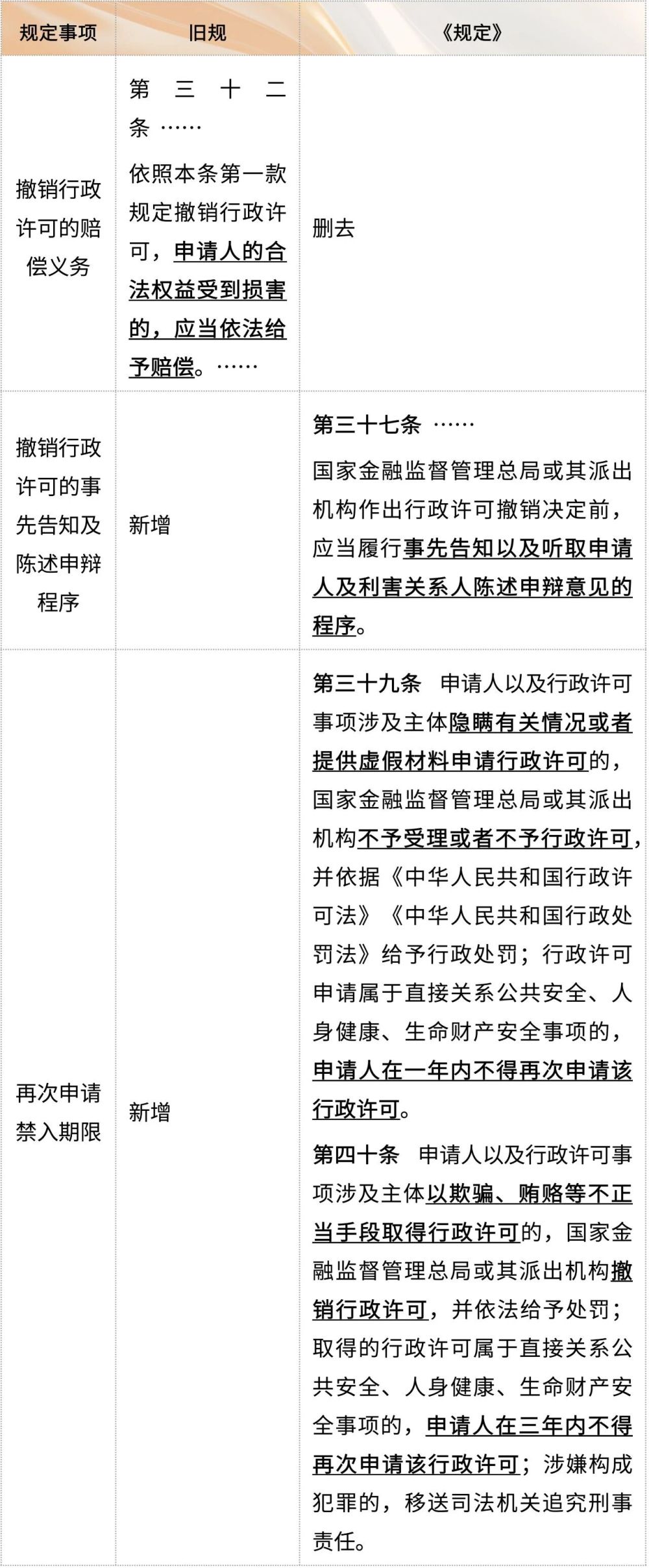
“退出程序”章节新增部分受理机关应当终止审查、撤回许可及注销许可的情形。例如,申请人主动申请中止审查后六个月内未提交恢复审查申请的,受理机关应当终止审查并及时出具终止审查通知书。同时,针对因撤销行政许可而受到权益损害的申请人,《规定》删去了旧规中受理机构应当给予赔偿的相关条款,并新增作出撤销决定前针对申请人及利害关系人的事先告知和陈述申辩程序。
“法律责任”章节新增对申请人违法违规行为的追责措施,弥补了旧规在相关责任安排上的不足。具体而言,《规定》针对不实申请和以不正当手段取得行政许可的情形设置了再次申请禁入期限。如果取得的行政许可属于直接关系公共安全、人身健康、生命财产安全事项,对于提供虚假材料申请该等行政许可的,申请人在一年内不得再次申请该许可;对于以欺骗、贿赂等不正当手段取得该等行政许可的,申请人在三年内不得再次申请该许可。

《规定》的出台,体现出金融行政许可制度在程序规范、审查协同、电子化办理以及责任约束方面的进一步完善。对于金融机构而言,这既意味着行政许可办理流程一定程度的清晰、便利化,也意味着在申请材料真实性、信息披露完整性及内部合规管理方面将面临更为严格的监管要求。金融机构应结合自身行政许可事项办理实践,尽快检视和完善内部报批流程,强化对涉及主体的信息核查和留痕管理,以更好满足《规定》实施后的合规要求。
The content of this article is intended to provide a general guide to the subject matter. Specialist advice should be sought about your specific circumstances.
[View Source]