- within Criminal Law, Employment and HR and Insurance topic(s)
- in United States
引言
在合法融资渠道受阻的情况下,一些企业主会转而选择法律风险更高的民间融资渠道募集资金,兑付危机一旦出现,将会是“非法集资”的法律责任接踵而来。2026年3月9日最高人民法院工作报告显示,2025年全国各级法院审结非法集资犯罪相关案件1.1万件2.2万人,作为企业主而言,此类风险绝不可轻视。
“非法集资”一般包括非法吸收公众存款罪和集资诈骗罪,从类别来看,前者属于破坏金融管理秩序罪,后者属于金融诈骗罪,二者主要侵犯的法益有所不同;从罪状来看,相较于非法吸收公众存款罪,集资诈骗罪要求“以非法占有为目的”并“使用诈骗方法”;从量刑幅度来看,非法吸收公众存款罪最低可处三年以下有期徒刑或者拘役,最高可处十年以上有期徒刑,而集资诈骗罪最低即处三年以上七年以下有期徒刑,最高可至无期徒刑。在司法实践中,两者之间相似度较高,若因涉嫌非法集资行为而被刑事立案,则此罪与彼罪的辩护空间就显得至关重要,对二者的严格区分和辩护不仅能够实现罪责相适应的立法目的,也维护了犯罪嫌疑人的合法权利。
01.逐渐被架空的“诈骗方法”
“诈骗方法”作为客观方面的构成要件,本应成为区分非法吸收公众存款罪与集资诈骗罪的重要抓手,但在司法实践中,其往往被忽视或者架空,但从辩护的角度出发仍不能主动放弃其可能存在的价值。
(一)在“一般——特殊”逻辑中几乎被忽略
在处理非法吸收公众存款罪与集资诈骗罪的关系时,实务中往往将后者作为前者的特殊罪名处理,即在非法吸收存款行为的基础上,考虑特殊其他情节以认定集资诈骗行为。同时,有观点认为包括非法吸收公众存款在内的任何一种集资犯罪行为均包括诈骗的因素,至少是在募集资金的合法性上对受害人有所欺骗,才能获得对金钱的占有。 1由此以来,为了获得资金而采取的一些欺骗行为,实际上是可以为二者所共有的,这并不构成两罪在认定中的本质区别。 2这背后其实是对非法吸收公众存款罪中的“欺骗方法”与集资诈骗罪中的“诈骗方法”的混淆,虽然有观点尝试对二者进行辨析,但在当下的司法实践中,主流观点实际上已经将二者做等同理解,对后者架空,从而在辨析两罪名时只考量主观方面的“非法占用目的”是否具备。
笔者认为,一方面非法吸收公众存款罪的罪状描述中确无“诈骗方法”的表述,另一方面在逻辑中确实存在行为人根本没有实施欺骗行为(比如虚构募资资质)即成功向不特定公众募资的可能性,因此还是要将“诈骗方法”作为区分非法吸收公众存款罪和集资诈骗罪的因素之一。司法裁判中,仍有法院恪守罪刑法定原则,严格按照《刑法》第一百九十二条之规定,将“使用诈骗方法”作为集资诈骗罪的犯罪构成要件。笔者通过人民法院案例库检索到如下案例。

由此可见,无论是刑法的明文规定,还是司法裁判规则,“使用诈骗方法”都是集资诈骗罪的犯罪构成要件之一。纵然大多数非法吸收公众存款案中行为人均不同程度的“欺骗”了受害人,但其完全可能是因为不具有“非法占有目的”而不构成集资诈骗罪,构成非法吸收公众存款罪的“欺骗”也许并不符合集资诈骗罪所要求的“诈骗方法”,所以不能当然的忽略对此方面的辩护。具体而言,对集资诈骗罪中的“诈骗方法”应当做限缩理解。一方面最高院曾在《关于审理诈骗案件具体应用法律的若干问题的解释》对集资诈骗罪中的“诈骗方法”做了限缩性解释,排除了“隐瞒事实”的情形,虽然该文件已经失效,但笔者认为仍具参考价值。另一方面,若把不作为的金融诈骗行为犯罪化,可能导致不适当的扩大犯罪圈,也不利于交易自由的实现。 3
(二)在“自我答责”原理上应当被考虑
即使在上述“诈骗方法”被架空的情况下,也不意味着该要件背后不存在辩护空间,由此需要借助“自我答责”原理展开辩护,具体至非法集资案件中,若受害人因追求高额利息等收益,自愿将其置于财产损失的风险之中,则受害人也应当对损害结果有所承担,由此降低行为人的责任。
从界定风险的差异而言,生活、市场、投机三个领域对风险的包容度是逐步提升的,由此可以引申出刑法对三个领域的保护应当是逐步减弱的。具体而言,对于生活领域的犯罪行为应当严厉打击,设置较低的入罪门槛,保护最普遍意义上的公民权利;对于市场领域而言,交易中的趋利倾向明显,且商事主体应当具备一定的专业能力并负担一定的注意义务,在此条件下可以容许一定的欺诈风险以换取较高市场效率,而刑法不应成为交易的担保人;对于投机领域而言,投机者的动机和目的即包含一定的反道德性,由此很可能带来行为上的违法性,所以应当默认投机者已经对风险有所认识并且自愿承担。 4具体至非法集资案件,其场景起码符合交易领域的特征,甚至属于投机领域的范畴,因此在定罪量刑时应当容许比生活领域中的诈骗威胁更高的风险。
从判断受害人的主观心态而言,非法集资案件中的受害人如果不在乎集资者的投资项目和收益大小,只是为了获取高额的利息,即使集资者虚构了事实或隐瞒真相,也很难认定他们陷入错误认识。具体而言,可以从受害人身份背景、受害人投入的资金大小、行为人承诺的利益大小等方面分析案件中受害人的主观心态。 5在诸多案件中,受害人参与非法集资都存在本息全回的侥幸心理,希望将风险像接力棒一样传递给后来者,所以典型诈骗意义上“骗与被骗”的关系往往并不存在。
综上而言,在非法集资案件中,“自我答责”可以成为辩护的支点,虽然难以构成法定减轻或从轻量刑的情节,但至少可以成为酌情考量的因素。2021年国务院《防范和处置非法集资条例》第二十五条旗帜鲜明的指出,因参与非法集资受到的损失,由集资参与人自行承担。某种意义上来说,这是代表了行政与司法在集资参与人的认识与处理上所达成的共识。 6
02.值得反复推敲的“非法占有目的”
基于上一部分的讨论不难看出,“诈骗方法”在当前的司法实践中很难成为区分非法吸收公众存款罪与集资诈骗罪的关键,由此不得不将辩护的重点落在“非法占有目的”之上。
(一)容易走向“客观归罪”的司法推定
“非法占有目的”属于行为人的主观心态,无法像客观要件一般易于观察和判断,尤其是在缺少行为人坦白的情况下,从客观行为推定其主观心态的方法选择几乎成为必然。因此,司法机关在定罪量刑时难免陷入“事后诸葛亮”的困境中,难以严格遵循“主客观相统一”的原则。司法机关必须立足于行为人实施的具体客观行为,并综合各种犯罪事实,运用严谨的逻辑论证来排除其他的可能性才可以认定存在非法占有的目的,要杜绝客观规制和主观归罪,即口供主义或唯危害结果论。 7
事实上,关于具有“非法占有目的”的推定情形也发生过多次变革,包括1996年《关于审理诈骗案件具体应用法律若干问题的解释》、2001年《全国法院审理金融犯罪案件工作座谈会纪要》(以下简称“《金融犯罪纪要》”)、2010年《最高人民法院关于审理非法集资刑事案件具体应用法律若干问题的解释》(以下简称“《非法集资解释》”)及其2022年修正版本、2017年《最高人民检察院关于办理涉互联网金融犯罪案件有关问题座谈会纪要》(以下简称“《互联网金融犯罪纪要》”)等等。值得注意的是,《金融犯罪纪要》层在列举推定情形时,做出了“明知没有归还能力而大量骗取资金的”表述,后来的《非法集资解释》虽然在做了更细致明确的列举,但是删掉了“明知”这样直接指向主观心态的表述,因此仍然难以摆脱“客观归罪”倾向的批评,尤其是不论结果、不论目的,只以行为认定造成主客观认定中的多处不一致。 8
由此带来的影响是,一方面“非法占有目的”的认定表现出扩大化趋势和唯结果论倾向,《互联网金融犯罪纪要》将“资金使用成本过高”“对资金使用的决策极度不负责任”等事项都列入其中。另一方面在“客观归罪”的影响下,司法机关往往选择机械适用司法解释,尤其是在受害人众多且确有财产损失的情况下,对“非法占有目的”的认定呈现出明显的弱化。
从人民法院入库案例的实证分析来看,司法实践中已在司法解释单项推定模式基础上,采取要素组合的方式情境化细化非法占有目的的裁判规则,认定要素主要围绕集资宣传、集资款去向以及资金归还能力展开,其中虚构项目或夸大宣传、集资款未用于生产经营或占比明显不成比例、肆意挥霍集资款、借新还旧等是高频出现的要素。但即便如此,司法机关在适用上述要素时,仍易陷入唯结果论,即仅凭资金链断裂、无法兑付的客观结果回溯推定主观恶意,而忽视了商事领域经营的不确定性和正常商业风险的存在,也未充分考量行为人对资金的实际处置意图和经营决策的合理性。
(二)必须紧扣“无罪推定”的合理反推
除了上述法律规范本身存在的问题之外,司法机关天然的入罪倾向会加剧对法律规范的机械适用现象,尤其是在经济欠发达地区,对于商业风险与经济犯罪之间的关系认识趋于保守。但必须明确的一点是,司法推定是事实推定,当然允许被告反证, 9由此展开行为人不具有“非法占有目的”的辩护空间。
聚焦现行法律规范,《非法集资解释》第七条对于可以推定具有“非法占有目的”的情形做了列举,这些情形围绕的核心是融资项目真实性、资金去向、归还能力等,2018年最高检发布的检例第40号指导性案例“周辉集资诈骗案”也印证了这一归纳结论。从辩护的角度出发,需要紧扣“无罪推定”的基本原则,结合案情严谨的论证“其他合理怀疑”的可能性,反向推定出行为人不具有“非法占有目的”的结论。客观行为不能完全反映主观心态,并且上述情形难以穷尽全部可能性,因而可以从如下方面有针对性的寻找辩护空间。 10

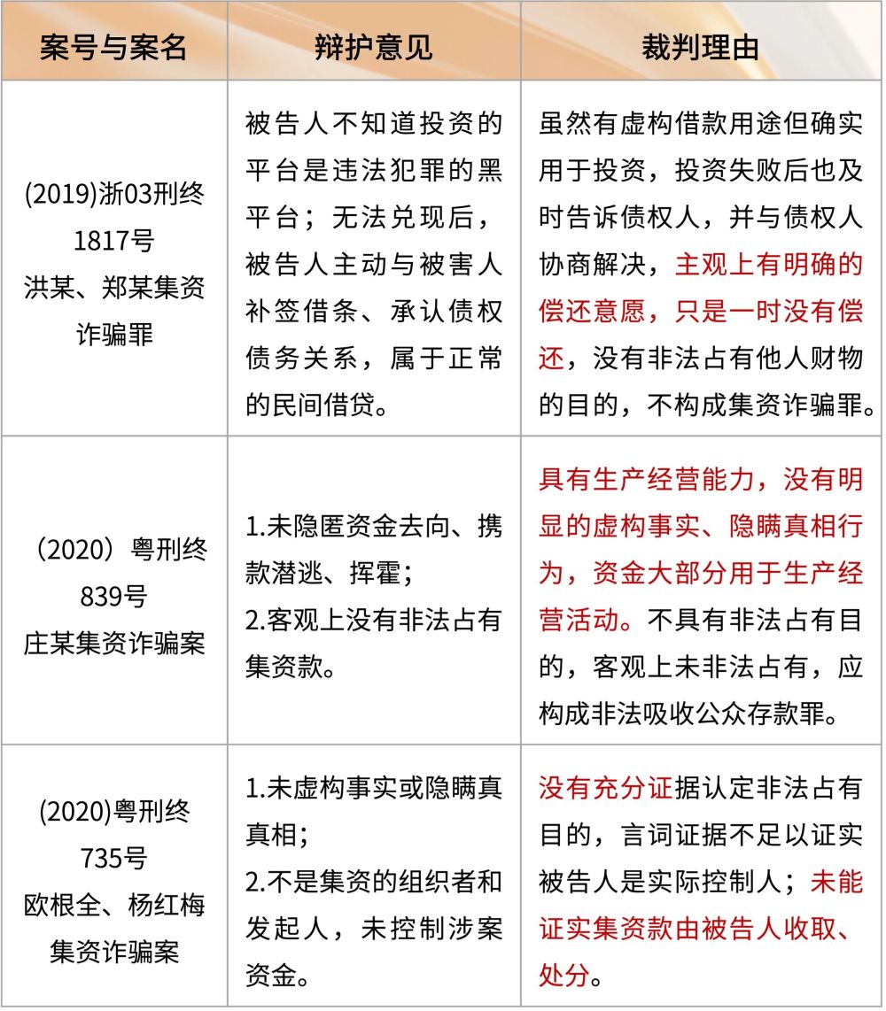
以上辩护对策的目的在于论证行为人不具有“非法占有目的”的合理怀疑,同时要运用好“存疑时有利于被告人”之基本原则,以此在反复推敲中争取法院严格适用刑事证明标准,否定构成集资诈骗罪的唯一可能性。对此,亦有实务案件予以支撑,笔者检索如下裁判案例将集资诈骗罪改为非法吸收公众存款罪。

上诉三个案例从不同维度印证了在非法集资案件中,对“非法占有目的” 的认定必须坚持主客观相统一的原则,避免司法机关由损害结果直接对行为人作出不利判断。如洪某、郑某案中,“事后行为”可反推主观心态:案发后主动补签借条、承担债务的行为,直接反映了其主观上并无“占有不还”的故意,而是希望继续履行民事义务。庄某某案中,“资金去向”是核心判断依据:当资金与合法经营活动紧密结合时,“非法占有目的”的推定就失去了基础。欧根全、杨红梅案中,“证据链完整性”是辩护突破口:控方未能证明被告人是资金的实际控制人,也无法证明资金由其占有和处分,导致“非法占有目的”的指控因证据不足而无法成立,尤其是在资金往来多为现金的案件中,此方面的辩护更加重要。
综上,非法集资案件中的行为人与受害人之间构成了某种意义上的“商事代理关系”,由此产生前者对后者的“信义义务”。而集资活动实际上是一种以金融产品为交易标的的涉众型交易行为,交易标的是货币在跨期交换中产生的时间价值。 11因此,在通过客观行为判断行为人是否具有“非法占有目的”时,辩护律师应当考量多种目的和动机的存在,分析合理的商业判断并展示正常的商业风险,避免司法机关由损害结果直接对行为人作出不利判断。
03.实务反思与建议
在涉融资类刑事案件审理中,随着“诈骗手段”这一形式要件的证明标准逐渐被架空,司法机关对“非法占有目的”的认定亦呈现出明显的客观归责倾向,即倾向于根据资金链断裂、无法兑付的客观结果,回溯性地推定主观恶意。在此背景下,企业经营者应摒弃事后补救的被动心态,建立全流程的刑事合规屏障:
1.源头阻断:严守融资合法性边界。应摒弃侥幸心理,主动避免任何形式的非法集资行为,通过银行信贷、股权融资、合规债权融资等法定渠道满足资金需求。在融资模式设计阶段,应引入专业法律评估,避免因“名股实债”“资金池”操作等模式陷入非法吸收公众存款罪的规制范围。
2.过程留痕:强化资金用途的“生产经营性”。若企业已因民间融资涉嫌非法吸收公众存款,当务之急是切断“非法占有目的”的推定链条。经营者应严格确保资金主要用于真实的生产经营、设备采购或项目投资,并保留完整的资金流水、采购合同、项目验收文件等书证。
3.决策审慎:证明商业失败而非主观占有。“庞氏骗局”的本质在于无实际经营支撑的“借新还旧”,而正常的商业失败则源于市场风险。企业应在经营过程中对重大商业决策(如扩大产能、跨行业投资)开展可行性评估,保留评估报告及决策会议记录,严格控制非必要的经营成本(如高管高薪、奢侈消费),依约支付利息以维持履约外观。
归根结底,在司法实务日益强调客观证据的当下,企业经营的“合规性”不仅在于行为不违法,更在于能够通过书面证据证明自身行为的“正当性”与“风险可控性”,从而在刑事归责的起点上,将自身与“以非法占有为目的”的刑事诈骗行为明确界分,由此避免正常的商业项目失败被认为是“庞氏骗局”,从而涉嫌集资诈骗罪,承担过高的刑事责任。
04.结语
从1995年《关于惩治破坏金融秩序犯罪的决定》首次设立集资诈骗罪,到2010年前后因“吴英案”引发的关于该罪适用边界的广泛讨论,再到历经多次修订完善的《最高人民法院关于审理非法集资刑事案件具体应用法律若干问题的解释》,我国关于非法吸收公众存款罪与集资诈骗罪的理论研究及司法实践始终处于动态演进之中。两项罪名在维护国家金融管理秩序、保护公众财产权益方面发挥了不可替代的作用。然而,刑法的功能不仅在于惩治犯罪,更在于保障人权。
对于集资诈骗罪而言,因其与非法吸收公众存款罪的区别重点在于对行为人主观心态的事后判断,天然依赖于对客观事实的回溯性推定,因而在司法裁量中极易滑向“客观归罪”的逻辑陷阱。一旦定罪标准失之宽松,便可能导致本应归入非法吸收公众存款罪的违法融资行为被拔高认定为集资诈骗罪,从而不当扩大刑事打击范围和后果。这不仅加重了行为人的刑事责任,也可能对民间融资活动形成过度威慑,进而抑制正常的商业探索与金融创新,削弱市场活力。
坚守主客观相统一的原则认定是否存在“非法占有目的”,避免将经营失败直接等同于主观恶意,亦应审慎区分商业风险与刑事诈骗的界限。需要辩护律师应紧扣无罪推定原则,从推定情形的反证、证据链的完整性、商业风险的合理性等角度展开辩护,促使司法机关采纳分步式认定模式,从生产经营真实性、资金去向、还款能力到归还意愿层层递进,且明确非法占有目的为积极追求的直接故意,对共同犯罪的认定则结合行为人角色与认知程度具体判断。唯有如此,方能在维护金融安全与保障市场主体合法权益之间达致平衡,实现刑法功能在惩治犯罪与保障人权两个维度上的有机统一。
Footnotes
1. 参见陈甦:《析集资诈骗罪罪状中的“以非法占有为目的”》,《河北法学》1998年第6期,第10页。
2. 参见王华伟:《非法吸收公众存款罪与集资诈骗罪的界限》,《刑事法判解》第17卷,人民法院出版社2015年版,第64页。
3. 参见赵秉志:《论金融诈骗罪的概念和构成特征》,《国家检察官学院学报》2001年第9卷第1期,第25页。
4. 参见高艳东:《诈骗罪与集资诈骗罪的规范超越:吴英案的罪与罚》,《中外法学》2012年第2期,第419-424页。
5. 参见赵秉志、徐文文:《民营企业家集资诈骗罪:问题与思考》,《法学杂志》2014年第12期,第8页。
6. 参见刘伟:《集资诈骗罪的司法困境与罪群立法完善》,《政治与法律》2021年第5期,第41-42页。
7. 参见高铭暄、孙道萃:《论诈骗犯罪主观目的的认定》,《法治研究》2012年第2期,第8页。
8. 参见侯婉颖:《集资诈骗罪中非法占有目的的司法偏执》,《法学》2012年第3期,第25页。
9. 参见赵秉志:《论金融诈骗罪的概念和构成特征》,《国家检察官学院学报》2001年第9卷第1期,第23页。
10. 参见胡启忠:《集资诈骗罪“非法占有”目的认定标准的局限与完善》,《法治研究》2015年第5期,第89-91页。
11. 张龙:《刑商交叉视域下集资诈骗罪构造的背信模式转型》,《中国刑事法杂志》2024年第3期,第161-164页。
参考文献
1高艳东:《金融诈骗罪立法定位与价值取向探析》,载《现代法学》2003年第3期。
2叶良芳:《从吴英案看集资诈骗罪的司法认定》,载《法学》2012年第3期。
3李勤:《非法吸收公众存款罪与集资诈骗罪区分之问——以“二元双层次”犯罪构成理论为视角》,载《东方法学》2017年第2期。
4王兆忠、雷涛、刘旎:《集资诈骗罪审理中常见疑难问题认定与证明》,载《法律适用》2019年第16期。
5邢红霞、田然:《司法推定的证明方法及其限制——以集资犯罪“非法占有目的”为视角展开》,载《法律适用》2019年第22期。
6郭华:《非法集资犯罪的司法扩张与刑法修正案的省察——基于〈刑法修正案(十一)(草案)〉对非法吸收公众存款罪、集资诈骗罪修改的展开》,载《法治研究》2020年第6期。
7贾占旭:《集资诈骗罪“非法占有目的”要件的理论修正与司法检视》,载《法学论坛》2021年第1期。
8徐光华:《金融诈骗罪特别从宽于诈骗罪的再认识》,载《中国法学》2024年第1期。
9刘爱娇、杨仁俏:《集资诈骗犯罪的大数据侦查研究》,载《江西警察学院学报》2024年第6期。
10潘星丞:《生产经营型集资的入罪争议及解决——以售后返租为分析样本》,载《法治论坛》2024年第3辑。
11陈晨:《集资诈骗非法占有目的之认定路径和要素剖析》,载《中国检察官》2025年第1期。
12刘宪权、王志亮:《集资诈骗罪非法占有目的的裁判规则——基于人民法院入库案例的实证分析》,载《浙江工商大学学报》2026年第1期。
The content of this article is intended to provide a general guide to the subject matter. Specialist advice should be sought about your specific circumstances.
[View Source]