- within Corporate/Commercial Law topic(s)
- in Australia
- with readers working within the Accounting & Consultancy and Retail & Leisure industries
- within Corporate/Commercial Law, Transport and Strategy topic(s)
前 言
924行情以来,A股市场正迎来一轮显著上涨,沪市指数一度突破4000点,创十年来新高。科技等板块成为资金追逐的热点,并购重组活动频繁,日交易量持续维持在历史高点,资本市场出现了"慢牛"的热闹景象。在股市繁荣背后,内幕交易行为也进入高发期。近期监管披露的多起案例显示,不少内幕信息知情人利用市场热点掩盖违法行为,试图在股价波动中牟取不当利益。
内幕交易罪的实质,是内幕信息知情人利用不法的信息优势,进行证券、期货交易,不正当地获取利益或规避损失。证券市场作为一个公开、公平、公正的市场,各主体应当具有同等的市场主体地位并且公平地参与证券期货交易。内幕信息知情人利用未公开的重大信息进行交易,侵犯了证券市场主体对证券信息的平等知情权,破坏了证券市场的公平性,也瓦解了其他投资者对于证券市场的信任,对股市正常秩序具有严重的危害。
本文结合我们近期办理内幕交易刑事案件的实践,对法律认定、执法调查进行梳理,并形成合规建议,帮助上市公司和投资者在今后的公司治理、交易中行稳致远。
一、内幕信息罪的法律认定要点
- 内幕信息的认定
内幕信息,是指尚未向投资者公开的涉及证券的发行,证券、期货交易或者其他对证券交易价格有重大影响的信息。《刑法》明确,内幕信息具体范围,需依据法律、行政法规规定。
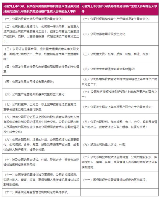
2019年修订的现行《证券法》通过概括性条款与列明条款结合的方式,对于内幕信息的范围做出了具体的阐述。如下图所示的重大事件皆属于内幕信息。

- 内幕信息的敏感期
内幕信息敏感期是指内幕信息自形成至公开的期间。
根据《最高人民法院 最高人民检察院关于办理内幕交易、泄露内幕信息刑事案件具体应用法律若干问题的解释》法释〔2012〕6号(以下简称《内幕交易解释》),内幕信息的形成时间,为所涉"重大事件"、"计划"、"方案"、"政策"、"决定"等的发生、形成时间。影响内幕信息形成的动议、筹划、决策或者执行人员,其动议、筹划、决策或者执行初始时间也推定为内幕信息的形成时间。
内幕信息的公开时间,根据《内幕交易解释》的规定,是指内幕信息在国务院证券、期货监督管理机构指定的报刊、网站等媒体披露的时间。
- 内幕信息知情人的范围
根据《刑法》第一百八十条第一款的规定,内幕交易罪的行为主体包括两类,即证券、期货交易内幕信息的知情人员和非法获取证券、期货交易内幕信息的人员。其中,内幕信息知情人员的范围,依照法律、行政法规的规定确定,通常为因职务、业务关系而合法知悉内幕信息的人员。《证券法》通过"列举+兜底"的方式规定了证券交易内幕信息的知情人范围,如下表所示:

非法获取证券交易内幕信息的人员,是指非经法定程序获取内幕信息的人。《内幕交易解释》将其分为三类:第一类是利用窃取、骗取、套取、窃听、利诱、刺探或者私下交易等手段获取内幕信息的人员;第二类是内幕信息知情人员的近亲属或者其他与内幕信息知情人员关系密切的人员;第三类是在内幕信息敏感期内,与内幕信息知情人员联络、接触的人员。
- 内幕交易违法所得数额
内幕信息分为利好型与利空型,内幕交易行为对应分为获利型内幕交易与避损型内幕交易。行为人通过内幕交易进行获利或避损的数额,是内幕交易罪定罪、量刑的重要依据之一。然而,获利或避损数额的具体计算方式与依据,长期以来为交易所内部掌握的保密内容。我们根据过往办案件经验,分类型总结出了内幕交易获利和避损数额的计算方式。
获利型内幕交易,即在利好信息公开前的内幕信息敏感期内买入股票的内幕交易行为。根据监管机构调查时,行为人是否卖出在内幕信息敏感期间内买入的股票,有不同的违法所得计算方式。对于在调查时已经卖出的股票,会采用实际获利法计算所得额,即买入价与卖出价的差额与卖出股数的乘积为行为人的实际获利。对于在调查时尚未卖出的股票,则会采取拟制法,即通过设定基准日,将买入价与基准日的收盘价的差额与尚未卖出股数的乘积拟制为行为人的获利额。具体计算公式如下图所示:
避损型内幕交易,即在利空信息公开前的内幕信息敏感期内卖出股票的内幕交易行为。根据监管机构调查时,行为人是否重新买入在内幕信息敏感期间内卖出的股票,有不同的违法所得计算方式。对于在内幕信息公开后重新买入的股票,会采用实际避损法计算所得额,即卖出价与买入价的差额与买入股数的乘积为行为人的实际避损。对于在内幕信息公开后没有重新买入的股票,则会采取拟制法,即通过设定基准日,将卖出价与基准日的收盘价的差额与卖出股数的乘积拟制为行为人的避损额。具体计算公式如下图所示:
- 内幕交易罪的量刑标准
当前,内幕交易罪在司法实践中面临立案追诉标准与量刑标准不协调的问题。2012年《关于办理内幕交易、泄露内幕信息刑事案件具体应用法律若干问题的解释》(以下简称《内幕交易解释》)第六条规定了"情节严重"的入罪门槛,例如证券交易成交额达到50万元以上,或者获利、避免损失金额在15万元以上。该解释第七条进一步规定,"情节特别严重"的数额标准通常是"情节严重"标准的5倍。
然而,2022年最高人民检察院与公安部联合发布的《关于公安机关管辖的刑事案件立案追诉标准的规定(二)》(以下简称《立案追诉标准(二)》)显著提高了内幕交易罪的立案追诉数额标准,将证券交易成交额提升至200万元,获利或避损金额提升至50万元,但没有明确"情节特别严重"的标准。这导致旧的量刑标准与新的立案标准产生规则冲突。若继续直接适用2012年司法解释中"情节特别严重"的标准(如证券成交额250万元),则会使得立案标准(200万元)与升格量刑标准(250万元)之间的差距过小,可能导致罪刑失衡,即刚达到立案标准的案件与"情节特别严重"的案件在量刑上出现不合理重叠。
笔者认为,鉴于立案追诉标准(即"情节严重"标准)已实质上调,为保持量刑的均衡性,"情节特别严重"的数额标准也应作出相应调整,可按新的立案标准为基础,参照原先5倍的比例关系进行合理上调。在近期办理的辩护案件中,笔者这一观点得到了法院判决支持确认。
二、内幕交易行为的调查
内幕交易犯罪是行政犯,证券交易行为构成犯罪的前提是其具有行政违法性。行为表现为在内幕信息敏感期内买入或者卖出该证券。值得注意的是,本罪并不要求行政处罚作为前置程序,公安机关、检察机关也可依职权启动对内幕交易犯罪行为的调查。实践中,由于证监会具有在证券交易违法行为监督、查处上的专业优势,通常能够首先发现内幕交易行政违法线索并开展调查。如发现确有违法行为的,由证监会进行行政处罚后,对其中涉嫌犯罪的内幕交易行为移送公安机关进行进一步侦查。实践中,也存在行政未处罚的情况下直接由公安侦查并采取强制措施的案例。
证监会对涉嫌内幕交易违法行为的调查一般为如下几个过程。

实践中,内幕交易、泄露内幕信息犯罪串案、窝案频发。不少内幕信息知情人存在借用他人账户从事内幕交易,规避证券、期货行业监督管理机构监管的情形。行政执法机构、公安机关会综合利用多种调查、刑侦手段,还原交易行为发生的场景,锁定违法犯罪线索,并构建完善的证据链。
- IP、MAC地址、通讯记录
IP地址和MAC地址在证券违法行为查处中扮演着关键角色,尤其在追踪异常交易行为、认定账户实际控制关系及锁定违法主体等方面具有不可替代的技术价值。
IP地址(Internet Protocol Address,互联网协议地址)是指为计算机网络相互连接进行通信而设计的协议,用于在网络中标识一个设备的逻辑地址,由网络服务商分配,可以追溯设备网络位置。
MAC地址(Media Access Control Address,媒体访问控制地址),是设备网卡的物理地址,由网络设备制造商生产时烧写在硬件内部,并具有全球唯一性。
简单地说,IP地址分配时基于地理区域,通过IP地址,可以推断出联网设备所在的地理位置;而MAC地址不依赖于地理区域,而是出厂时固化在设备中,可以用于识别具体的硬件设备。
因此,证监执法部门在收到异常交易报告并开展调查时,往往会前往嫌疑人开户的证券公司调取交易采用的设备信息,包括账号、登录方式、IP地址、MAC地址等。若交易记录显示的IP或MAC地址与上市公司高管、重要中介机构人员的办公或常用设备地址一致或存在交集,则可以证明交易账户使用人与内幕信息知情人存在关联。若多个账户交易时频繁出现相同或关联的MAC/IP地址,可直接证明这些账户由同一主体控制。
- 涉案资金的走向
内幕交易行为离不开资金,银行间账户的资金划转,银行账户转证券账户,证券账户交易股票,涉案资金的金额变化和具体走势,不仅会显示股票交易的盈亏情况,还会揭示不同的交易模式,从而在法律层面认定不同的性质。
通过对资金走向的穿透核查,掌握账户资金来源与去向、转账账户归属、IP地址与MAC地址关联性、操作设备轨迹等方面识别资金真实来源与最终受益人,揭示隐蔽控制关系,形成"决策-资金-操作"闭环证据链,完成账户控制、信息来源与交易动机的认定。
- 言词证据
有罪供述的言词证据是认定内幕交易行为的重要证据,但由于内幕交易犯罪隐蔽性强,经常出现知情人与行为人订立攻守同盟、否认信息传递,企图拒不供认逃避惩罚的现象。
在"零口供"情形下,通过确认行为人职务职责、参与内幕信息相关工作等证据证明其系内幕信息知情人;通过知情人与行为人之间的联系信息证明双方传递内幕信息的动机和条件;通过交易数据、资金往来、历史交易、大盘基本面等证据,证明相关交易行为存在异常。
对于IP/MAC、资金、通讯、交易记录等间接证据均查证属实且相互印证,形成完整证据链条,排除合理怀疑,仍可定罪。总之,言词证据在内幕交易中并非决定性证据,但其与其他证据的吻合度可影响量刑与处罚幅度。
- 行刑衔接证据规则的运用
行政执法证据的证明标准是"明显优势证据标准",而刑事诉讼程序对证据的证明标准提出了更高的要求,即"证据确实、充分,排除合理怀疑"。因此,证券监管机构在行政程序中形成的相关材料以及作出的行政处罚决定,并非当然能在刑事案件中作为证据和定案的根据,而是要依据刑事诉讼法进行转化。
首先,行政机关在执法和办案过程中收集的物证、书证、电子数据等证据材料,根据刑诉法规定,可以在刑事诉讼中作为证据使用。经过法庭查证属实,且收集程序符合有关法律、行政法规规定的,可以作为定案的根据。而对于言词证据,如证人证言、当事人陈述等,因其具有较强的主观性,容易受取证主体、程序和环境的影响,实践中通常由侦查机关重新收集。
其次,证监会出具的行政处罚决定中认定的事实,不能直接作为刑事诉讼中的定案依据。行政处罚决定在刑事诉讼中一般被视为书证。司法机关可以就案件涉及的证券期货专业问题,商请证券监管机构出具专业认定意见。实践中常出现的认定函,作为专家法律意见仅供司法机关参考,司法机关还将对认定函进行实质审查。
最后,无论证据来自何种渠道,都必须在刑事诉讼中经过法定程序查证属实,才能作为定案的根据。法院和检察机关会重点审查证据的客观性、关联性和合法性。
三、合规建议
- 严格执行内幕信息知情人登记制度
上市公司应建立内幕信息知情人登记制度,定期更新内幕信息知情人名单,不仅包括董事、监事、高管,还应涵盖因工作关系可能接触内幕信息的基层员工、中介机构人员等。相关的内部制度包括且不限于《信息隔离墙管理制度》《内幕信息知情人登记制度》《员工证券交易行为准则》等,明确内幕信息的范围、传递流程和保密责任,并切实执行落实。
- 加强内幕信息敏感期管理
上市公司应当明确重大事项的决策流程,准确记录各个关键时间节点。在并购重组等重大事件中,应严格控制内幕信息知情人范围,签订保密承诺,记录谈判进程,在信息敏感期内加强对知情人的监督,必要时限制其交易相关证券。内幕信息依法公开后,应及时通过法定渠道发布,确保投资者公平获取。同时应当建立信息泄露应急处理机制,一旦发现可疑情况及时应对。
- 进行内幕信息合规培训
上市公司应加强对知情人的培训,告知员工内幕交易的法律责任(民事、行政、刑事),讲解典型案例、并释明公司内部合规流程和报告机制,使其明确自身的法定义务和违规后果。培训员工识别和内幕信息相关的敏感话题,避免在不适当的场合讨论。
- 投资者应当审慎管理投资行为
作为投资者应当摒弃侥幸心理,坚持依据公开信息进行投资决策。投资者必须深刻认识到,无论是否盈利,内幕交易本身就是违法行为,一旦查实将面临严重的法律后果。投资者应当从公开、合法渠道获取信息,不要主动向上市公司董事、监事、高管或其他可能接触内幕信息的人员打听所谓"内幕消息"。同时,不要轻信来源不明、无法通过公开渠道核实的小道消息;即使无意中获知了可能的内幕信息,也不要再泄露给他人或建议他人买卖股票。最后,投资者务必使用本人账户进行交易,切勿出借自己的证券账户给他人使用,也不要使用他人的账户进行交易,以避免不必要的关联嫌疑。
四、结语
内幕交易合规管理是上市公司治理的重要组成部分,有效的合规体系应当覆盖公司治理全流程,是防范法律风险的重要保障。企业应结合自身情况和最新监管要求,从事前预防、事中监控和事后应对三个层面,不断完善内控机制,通过制度建设、培训教育和技术手段等多种措施,切实防范内幕信息外泄风险。投资者面对市场的涨跌起伏,保持清醒的头脑和合规的意识至关重要,坚守"不打听、不泄露、不利用"的原则,通过合法渠道获取信息,基于独立判断做出投资决策,真正保护自身利益、远离法律风险。
注释:
[1] 基准日的确定方式为:1.如果利好信息公开后未出现涨停的,以复牌日为基准日;2. 如果利好信息公开后出现涨停的,以涨停板打开之日为基准日。
[2] 基准日的确定方式为:1.如果利空信息公开后未出现跌停的,以复牌日为基准日;2. 如果利空信息公开后出现跌停的,以跌停板打开之日为基准日。
The content of this article is intended to provide a general guide to the subject matter. Specialist advice should be sought about your specific circumstances.